【115年度計畫申請時程】

教師申請計畫必填資料連結網址如下(114.11.20才開放填寫)
*計畫上傳網址:https://tpr.moe.edu.tw/sotl/login
*計畫關聯表網址:https://forms.office.com/r/wKwfcNUCCF
淡江大學-常見問題(含人事費、工讀費經費編列說明)
【撰寫計畫內容參考方向】
高教深耕計畫第二期所強調之未來趨勢及學生關鍵能力詳下圖

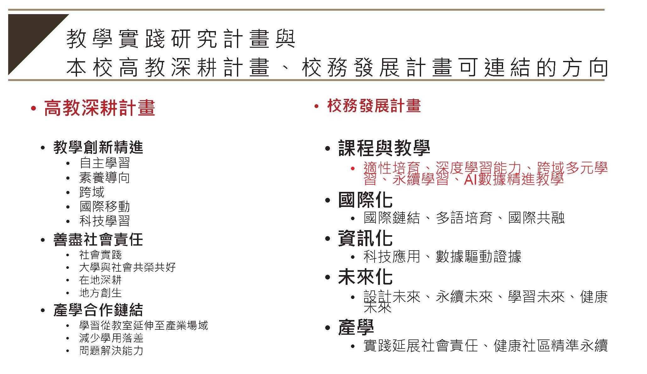
計畫與本校高教深耕及校務發展計畫可連結的方向

【諮詢服務】
諮詢時間每次1小時,每人每項以1次為限。
【115年計畫徵件相關資訊】
計畫專案辦公室-115年教學實踐研究計畫線上徵件說明會相關資訊
計畫專案辦公室-115年計畫徵件說明與相關參考資料、計畫撰寫格式
計畫專案辦公室-115年計畫說明會(常見問題專區)
計畫專案辦公室-115年計畫系統操作手冊
淡江大學-115年教學實踐研究計畫說明會_114.10.14影片、講義
【參考文件】
淡江大學-114年度通過計畫分類
【研習活動影片】
首次申請計畫之教師,可先行觀看下列研習影片
1、資工系 張志勇老師 | 如何使用ChatGPT申請教學實踐研究計畫
2、國立勤益科技大學 劉柏宏特聘教授|通識(含體育)學門現況與審查實務
3、國立臺南大學數位學習科技系林豪鏘教授 | 從審查角度省思教學實踐研究
4、台灣大學師資培育中心符碧真教授|教學實踐研究常見問題剖析
【校外常用連結】
教學研究資源(分享「計畫書撰寫、教學研究設計、成效評量工具、教學實踐經驗分享」等內容。)





